联系电话:0632-3321110

 当前位置:首页 - 新闻中心 - 资讯
 
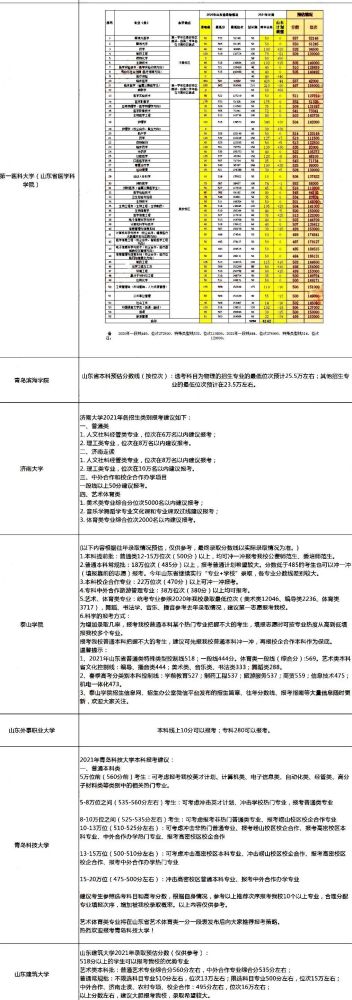
山东、江苏、广东、等9省2021预估录取分数线
来源:齐鲁网视   访问量:10120    添加时间:2021-6-28 16:31:31
 

上周各省高考分数已经全部出炉,紧接着就是志愿填报了,不少考生和家长都不知道根据自己的高考分数可以填报哪些院校?

本文为大家整理了9个省的2021年预估分数线,包括山东、广东(历史)、河北(物理和历史)、江苏(物理和历史)、河南(理工科)、江西(理工科)、山西(理工科)、陕西(理工科)、四川(理科和文科),供参考!

特别说明:本文分数线是根据高校招生计划及往年录取情况来综合预估,仅供大致参考,最终录取分数线以各省官网公布数据为准。

江苏(物理和历史)

物理:

历史:

广东(历史)

各高校山东预估录取分数线

四川(理科和文科)

理科:

文科:

陕西(理工科)

山西(理工科)

江西(理工科)

河南(理工科)

河北(物理和历史)

物理:

历史:


上一条信息: 山东将有暴雨雷电冰雹10级风       

下一条信息: 增强青少年法治观念 预防青少年违法犯罪

今日推荐
数字技术深耕智慧农业 齐鲁沃土结出“科技硕果”
数字技术深耕智慧
  当好创新“头雁” 山东持续搭建高能级开放平台
  暑期运输启动 学生流、旅游流、等出行需求旺盛
  2023年山东财政重点绩效评价规模达4639亿元
  山东日照:杏花绽放已成“海”
  枣庄全市领导干部会议召开 王宇燕宣布省委决定 陈平主持并讲话 张宏伟翟军讲话
  山东加快构建“三链两体系”能源保障网
  枣庄内陆港成为全国首家“陆海联动、海铁直运”功能最齐全的内陆港
  山东枣庄峄城:打造新一代信息技术产业群
  山东:企业创新向“数智”要答案
  山东省将每年评定10个生态文明强县


热门信息
  枣庄市市中区综合行政执法局
  枣庄市市中区实验中学:开学
  2025好网民·在山东|滕州“善
  山东:资源变资产 农村产权融
  青岛:运用大数据思维 实施就
  山东将于2020年完成国土空间
  共庆海军华诞  融合军民情谊
  重磅!滕州盛事——滕州万达
  枣庄市第五届群众文化艺术节
  枣庄市保险行业协会关于积极
热门图片
2025好网民·在山东|滕州“善税帮工作室”:纳税服务新典范,善举赋能促发展
2025好网民·在山东
山东:资源变资产 农村产权融资助力乡村振兴
山东:资源变资产 
5G发牌一周年枣庄联通助力打造“数字枣庄”
5G发牌一周年枣庄
刚刚,重磅会议召开!
刚刚,重磅会议召开
山东东营金盾司法学校枣庄校区:心手相牵 与爱同行
山东东营金盾司法
聚情集智  盛况空前       一一《京都枣籍人物志》(第三集)编委会第一次会议
聚情集智  盛况空
精彩专题
枣庄市市中区档案馆举办“家谱回家”捐..
枣庄市市中区:委员视察在一线,共促社..
枣庄市市中区垎塔埠街道主要领导督导检..

友情链接 滕州市人民检察院     医法汇医疗律师网     山东省人民政府     光 明 网     中 新 网     人 民 网     新 华 网     鲁 网    

联系电话:0632-3321110 投稿邮箱:qlwsnews@163.com
不良信息举报中心 山东省互联网违法和不良信息举报中心 网络110报警服务 网络信息安全监察 山东公安民生服务在线
  ICP:鲁ICP备17043532号  主办:枣庄鲁网书画院
Copyright @ 1997-2010 zzwangshi.com All Rights Reserved.